传承创新—诗碧曼精华液开创头皮保养新时代
日期:2023-08-03 18:02 来源:中国新媒体信息网
中国新媒体信息网讯(舒凤娇)
一、南京大学生命科学学院孙洋团队在食蟹猴模型上揭示诗碧曼精华液激活毛囊干细胞进而促进毛发再生的机制
一、南京大学生命科学学院孙洋团队在食蟹猴模型上揭示诗碧曼精华液激活毛囊干细胞进而促进毛发再生的机制
毛发作为人体与外界环境之间的重要屏障之一,不仅保护皮肤免受有害紫外线的伤害;它还具有辅助皮脂腺分泌、调节体温等作用。此外,头发作为一个人的外表和身份的组成部分,对个人的心理健康和社会交往均有着重要影响。

哺乳动物的毛发生长周期经历三个不同的阶段——生长期、衰退期和休止期,这三个阶段是由毛囊的周期性变化调节的,毛囊干细胞(Hairfolliclestemcells,HFSC)在这个过程中发挥重要作用。
在休止期,毛囊干细胞保持静止状态;当进入生长期时,它们被迅速激活,进而增殖和分化,促进毛囊的周期性生长以及表皮和皮脂腺的更新。一些病理性脱发如雄激素性脱发,毛囊干细胞无法接收激活信号,保持持续静止状态,导致毛囊萎缩,失去再生毛发的能力。

目前FDA批准的两款治疗雄激素性脱发的药物,非那雄胺和米诺地尔,也均因不同程度的副作用让人困扰不已。因此,开发一种温和、持久的毛发生长促进药物将会极大满足脱发患者的临床需求,显著提高其生活质量。

近年来,随着单细胞多组学的快速发展,极大地促进了天然产物的机制研究。诗碧曼精华液(以下简称诗碧曼,SBM)是由多种药食同源中药组成的复方制剂,包括人参、何首乌、当归、芦荟、亚麻籽和绿茶等。研究人员通过单细胞转录组测序发现,诗碧曼可通过调节小鼠真皮乳头细胞FGF信号通路促进毛发再生。考虑到小鼠和人基因表达水平的异质性,南京大学生命科学学院、医药生物技术全国重点实验室孙洋研究团队进一步在非人灵长类动物食蟹猴上开展了诗碧曼促毛发再生的机制探索,相关成果发表在BioMedCentral(BMC)出版社的全科医学与补充医学Q1区杂志、国际中医药学会的官方期刊ChineseMedicine上。该研究利用单细胞转录组测序技术结合实验验证,揭示了诗碧曼精华液通过上调乳酸脱氢酶来驱动毛囊干细胞激活进而促进食蟹猴毛发再生的分子机制,为传统天然成分促毛发再生提供了科学依据。

研究人员首先通过12天连续经皮涂抹诗碧曼精华液(SBM组),发现相比于空白组(Vehicle组),SBM可显著促进食蟹猴背部毛发生长。结合皮肤组织的毛囊数量、毛囊长度和形态的观察,提示SBM可促进皮肤毛囊的发育。

诗碧曼精华液(SBM)促进食蟹猴毛发再生和毛囊发育
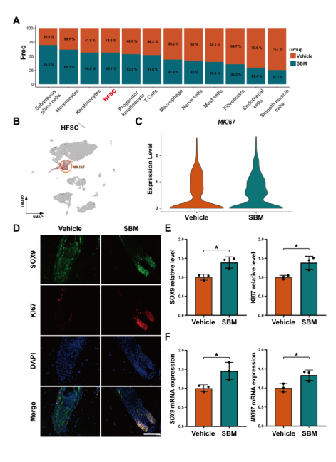
那么,诗碧曼促进食蟹猴毛发再生和毛囊发育的机制是什么呢?研究人员进一步对给药区域的皮肤组织进行单细胞转录组测序,对多种类型细胞进行鉴定,发现毛囊干细胞比例在诗碧曼给药处理后数量显著增加。结合单细胞分析、qPCR以及免疫荧光检测,研究人员发现诗碧曼给药后毛囊干细胞增殖分化的marker如Ki67以及SOX9的表达均显著升高,表明诗碧曼给药后可使毛囊干细胞处于激活状态。

诗碧曼精华液(SBM)上调毛囊干细胞(HFSC)中SOX9和MKI67的表达
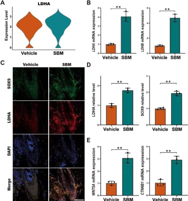
乳酸代谢在毛囊干细胞激活过程中发挥关键作用[4],研究人员进一步考察了诗碧曼给药后乳酸代谢相关基因的表达情况,发现诗碧曼给药可显著促进毛囊干细胞中乳酸脱氢酶(LDHA)在mRNA和蛋白水平上的表达。

诗碧曼精华液(SBM)上调毛囊干细胞乳酸代谢
综上所述,该研究利用单细胞转录组测序技术结合实验验证,发现诗碧曼精华液可驱动食蟹猴毛发周期由休止期向生长期转变,促进毛发再生。机制上,诗碧曼精华液可上调乳酸脱氢酶表达,驱动毛囊干细胞的增殖和分化。

诗碧曼精华液(SBM)通过上调乳酸脱氢酶激活食蟹猴毛囊干细胞进而促进毛发再生的示意图
二、诗碧曼精华液是头发的专属营养餐
人过三十五,就开始长白发了。“高堂明镜悲白发,朝如青丝暮成雪”,古人将白发苍苍的悲壮与无奈通过诗句淋漓尽致地表现出来了。
白发脱发产生的原因有多种,家族遗传、精神压力、营养状况、疾病影响、用脑过度等等,都会导致白发和脱发。
《黄帝内经》指出,头发变白与人体衰老和阳气衰竭有关。传统医学认为:头发跟人体内肾、肺、脾(胃)等关系密切,脏腑功能正常头发就乌黑靓丽、滋润;反之如肾虚、脾虚或肺热,头发就会变白和干枯。
诗碧曼集团董事长兼首席研发官朱建霞女士常说:“诗碧曼研发之初的确是以乌发防脱为主,但是随着产品研发的不断深入,用户反馈信息的不断增多,我感到最高兴也是最不可思议的是,诗碧曼在乌发防脱的同时,许多人的亚健康状态也得以改善。我们与南京大学生命科学院的合作项目中,诗碧曼抗衰老的功能也已经得到证实。中医讲究整体观,它是万物互联的真实体现。诗碧曼采用的中药材成分,具有改善肾虚、培补元气、增强循环、改善代谢的作用。头部血液比较充足,头皮对药物的吸收要好于人体其它部位。将营养液直接作用于头皮,直接给发根补充营养,让毛乳头中黑素细胞喝饱营养液从而生成更多的黑色素,这样就会从根部长出黑发。中医理论告诉我们,头发是‘血之余、肾之华’,与脾胃、肝、肾都有密切的关系。头发为肾气盛衰的外在表现,又为人体血气盈亏的标志。因此,头发的疏密、润燥、泽枯、韧脆等状态,可反映人体脏腑气血状况,乃至于人体生命的功能状态。诗碧曼是头发的专属营养餐,它在营养头皮的过程中,也在悄无声息地改变着我们的整个身体状态。”

诗碧曼集团董事长兼首席研发官朱建霞女士
我们知道医生对化妆品的成分是最在意的,而诗碧曼以其过硬的质量得到许多医生的拥戴。是药三分毒,中药里面有些成分是有毒性的,短时间使用没有关系,长期使用对健康就会不利;另外,有些含有乌发、生发作用的中药,可能同时含有不利于乌发、生发的成分。诗碧曼产品利用高分子技术将有害成分分离出去,将不利于乌发、生发的成分剔除出去,它是古老药方与现代科技的完美结合。多个检测机构对诗碧曼产品进行的全面检测,不仅微生物、重金属、激素等指标符合要求,特别开展的安全性评价的毒理学检测结果和人体试验结果也证明诗碧曼养发、美发精华液的安全性。“所以这就是医生们对我们放心、继而成为忠实客户的原因”,朱总自豪地说。

三、头皮养护与头疗养生一体的诗碧曼模式
不同于其他化妆品的销售,诗碧曼专柜最大特点是头皮养护和头疗养生并存。头部作为人体的第一生命线,有近50个穴位,14条经络中有7条阳经交汇于头部,诸阳所会,百脉相通。中医有“头皮一根皱,脸上六条纹”的说法,头皮经络不通,直接导致面部气血循环不畅,面色灰暗。由此可见,头部护养的重要性。
经常熬夜加班,失眠、睡眠质量差的人;经常上网的人;注意力不集中的人;脑血管疾病(如高血压、脑梗);头痛、头晕、脑胀耳鸣的人;脱发人群等都是头疗最好的受益者。在诗碧曼柜台上不乏有白发苍苍的老年人,问及来诗碧曼的原因,他们说,头发保养是次要的,最主要的是头部保养,诗碧曼的头部刮痧和按摩后,很舒服,耳聪目明。经常头疗能防止脑部功能退化,而且还可预防中风,所以经常趁着遛弯,来诗碧曼专柜做做头疗养生。

老年人喜爱头疗,中青年人也喜欢。经常看见夫妻二人一起来养发护发、做头疗。这里既是一个放松休闲的场所,也是大家交流健康经验的场所。在这里不乏瑜伽达人、白领精英、中医粉丝,人们在享受着诗碧曼服务的同时,让自己绷紧的神经放松下来,在松与静的过程中,身体的自愈和恢复就在悄悄发生。所以朱总逢人便说:“来诗碧曼的目的,第一是健康,第二才是美发。”

“白发转黑不是梦,一头青丝伴终生”。短短几年内,诗碧曼全国的加盟店和直营店已经突破2000家,而且有十几个国家的境外代理商也与诗碧曼签订了代理合同。如此迅猛的市场扩张速度被深圳大学纳入了工商管理的经典教学案例。谈及集团未来的规划,朱建霞董事长深情地说:“中医药是我们的国粹,中医药文化是我们的国宝,她太美好,值得我们用一生追寻与奉献。我一直呼吁希望有更多的化学家和科学家,投身到中医药事业中来,加快中医药现代化的进程。当古老的中医药插上现代科技的翅膀,健康中国一定会实现,中医药文化一定红遍世界!我必将为此奋斗终生、矢志不渝!”
责任编辑:舒凤娇

当前位置:





