南京大学生命科学院团队开展诗碧曼精华液促毛发再生机制研究
日期:2023-08-03 17:27 来源:中国新媒体信息网
中国新媒体信息网讯(舒凤娇)近日,南京大学生命科学学院、医药生物技术全国重点实验室孙洋研究团队在非人灵长类动物食蟹猴上开展了诗碧曼精华液(SBM)促毛发再生的机制探索,相关成果发表在BioMedCentral(BMC)出版社的全科医学与补充医学Q1区杂志、国际中医药学会的官方期刊ChineseMedicine上,该研究利用单细胞转录组测序技术结合实验验证,揭示了诗碧曼精华液通过上调乳酸脱氢酶来驱动毛囊干细胞激活进而促进食蟹猴毛发再生的分子机制,为传统天然成分促毛发再生提供了科学依据。
据介绍,研究人员首先通过12天连续经皮涂抹诗碧曼精华液(SBM组),发现相比于空白组(Vehicle组),SBM可显著促进食蟹猴背部毛发生长。结合皮肤组织的毛囊数量、毛囊长度和形态的观察,提示SBM可促进皮肤毛囊的发育。

诗碧曼精华液(SBM)促进食蟹猴毛发再生和毛囊发育
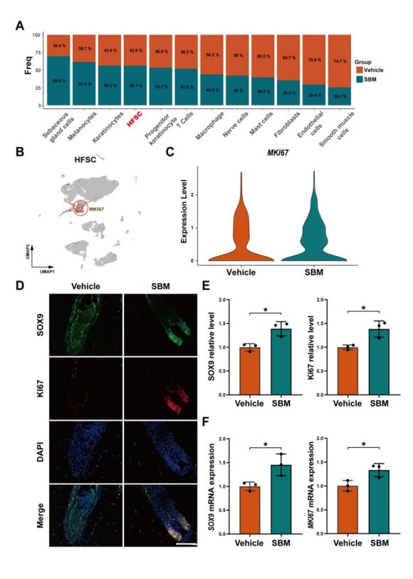
为研究作用机制,研究人员进一步对给药区域的皮肤组织进行单细胞转录组测序,对多种类型细胞进行鉴定,发现毛囊干细胞比例在SBM给药处理后数量显著增加。结合单细胞分析、qPCR以及免疫荧光检测,研究人员发现SBM给药后毛囊干细胞增殖分化的marker如Ki67以及SOX9的表达均显著升高,表明SBM给药后可使毛囊干细胞处于激活状态。

诗碧曼精华液(SBM)上调毛囊干细胞(HFSC)中SOX9和MKI67的表达
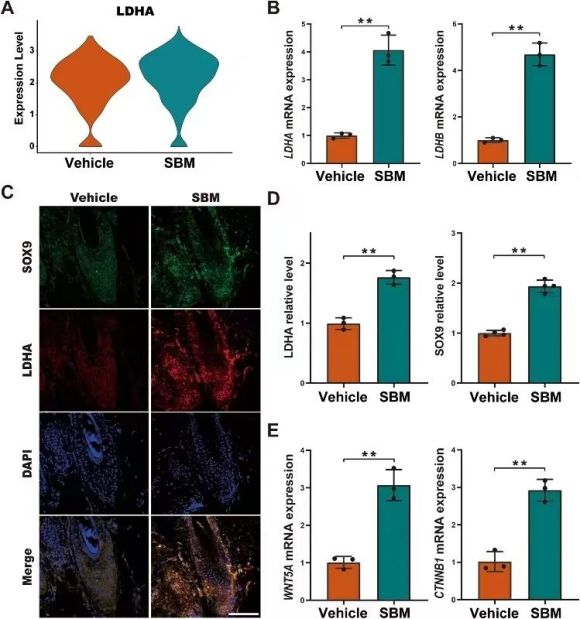
乳酸代谢在毛囊干细胞激活过程中发挥关键作用,研究人员还进一步考察了SBM给药后乳酸代谢相关基因的表达情况,发现SBM给药可显著促进毛囊干细胞中乳酸脱氢酶(LDHA)在mRNA和蛋白水平上的表达。

诗碧曼精华液(SBM)上调毛囊干细胞乳酸代谢
科研人员表示,该研究发现SBM可驱动食蟹猴毛发周期由休止期向生长期转变,促进毛发再生。机制上,SBM可上调乳酸脱氢酶表达,驱动毛囊干细胞的增殖和分化。
近年来,单细胞多组学的快速发展,极大地促进了天然产物的机制研究。诗碧曼精华液(SBM)是由多种药食同源中药组成的复方制剂,包括人参、何首乌、当归、芦荟、亚麻籽和绿茶等。创始人朱建霞表示,诗碧曼美发精华液是以新工艺、新方法发掘中草药中的精华成分,以传统中医药理论为基础,为人类毛发生长等提供更加健康的护理方案。未来,诗碧曼将继续深挖传统中草药文化,加大产品研发投入力度,持续升级更新,以更好、更安全的产品为用户提供全新的使用体验。(潘霄想李南丹)
责任编辑:舒凤娇

当前位置:





